| 
     
      | 
    
     Building A Digital Thermostat For An Engel Cooler This is a fairly simple project for those who like to tinker with electronics. Instead of using the dial control on the Engel fridge to set the temperature, this external control will accurately keep the temp where you set it.  | 
  

The Engel fridge/freezer is legendary in Australia. It draws little power, and can operate on 12VDC, 24VDC, or 120VAC. The swing compressor only has one moving part, which greatly increases its efficiency, and longevity. But these aren't cheap. Usually $800 or so. I bought mine on sale on Amazon, for $200 less. Go price a Yeti cooler, and the price tag of this one isn't so bad, especially since it never runs out of ice. Furthermore, the entire 40 quart capacity can be filled. Don't need to use half of it for ice.
The only complaint I have about this is the built-in thermostat. It's a dial. You have to guess what #1-5 equate to. Keep in mind, this doubles as a freezer, so it's easy to make it too cold. I decided to build my own digital thermostat control. It's all external, so no need to modify the fridge, and possibly void a warranty. The parts are readily available, much of it from Amazon.
The BIG ISSUE is the built-in thermostat works on a Delta between the ambient temperature, and the fridge temperature. If you have it perfectly set for 35 degrees, and the ambient temp is 75 degrees (40 degree Delta), and the ambient temperature increases, so does the fridge temp. It will maintain the 40 degree delta. Conversely, if you set it during the peak of the day, the ambient temp drops in the evening, potentially freezing the contents in the fridge. Poor design.
Here's how it my system works. Plug the controller into a 12V source, drop the temperature sensor inside the fridge. Plug the fridge into the back of the controller, then turn the fridge thermostat to the coldest setting. Turn on the controller, and set the desired temperatures (on temp, off temp). That's all. When the digital controller detects too high of temp, power is applied to the outlet, and the fridge compressor kicks on. When the controller detects cold enough temps, power is removed from the outlet, and the fridge turns off. It doesn't care what the Delta temperature is, only what the internal fridge temperature is.
| 
		 Sources For Products Used: Engel AC/DC Portable Tri-Voltage Fridge/Freezer w/ABS Plastic Shell - 40 Qt: https://amzn.to/2G4Gn6M Creality CR-10S 3D Printer: https://amzn.to/2UloHaJ Hatchbox Gray PLA Filament: https://amzn.to/2G3cXFU Hatchbox Black PLA Filament: https://amzn.to/2CM6s7l LED Holders: https://amzn.to/2DE2qj7 Assorted LED Kit: https://amzn.to/2DBYIWZ Digital Thermostat 12V: https://amzn.to/2G4Oujq DPDT Switch: https://amzn.to/2SbM2hF Bosch Type 12V Relay With Wire Harness: https://amzn.to/2CRU45Q Inline Fuse Holder: https://amzn.to/2WhLwhr 12V Cigarette Lighter Socket: https://amzn.to/2FRB0Iz Lascar USB Temperature Data Logger: https://amzn.to/2CNRBcm As an Amazon Associate I earn from qualifying purchases.  | 
	
    
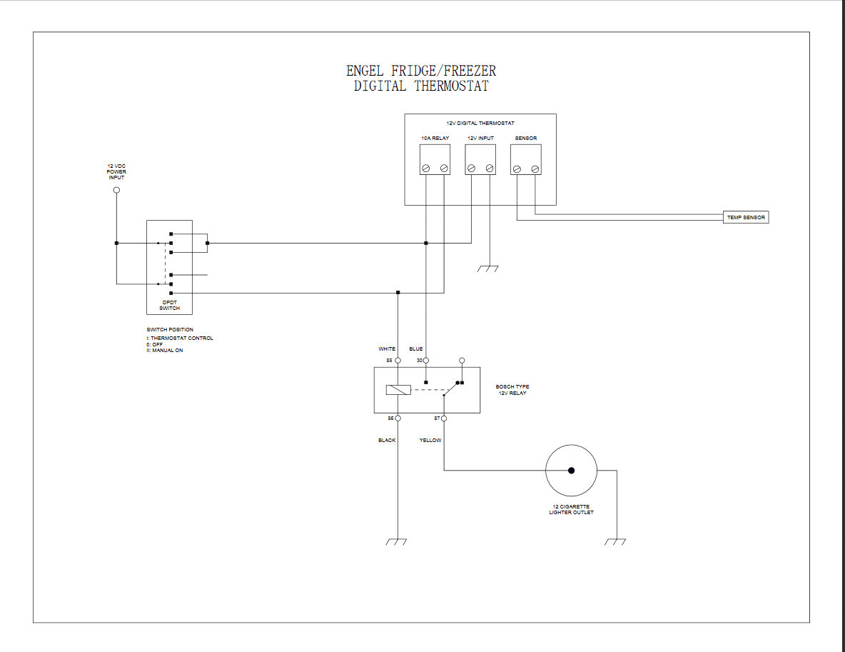
	![]() Here's the schematic. Click on the picture for a full resolution PDF file.  | 
    
     The heart of the controller is this digital thermostat. Costs about $17 on Amazon, or about half of that on eBay if you're willing to wait 6-8 weeks for it to arrive from China.  | 
  
| 
    
    
     To protect the entire setup, I put an inline fuse on the input power cable, along with a 15A fuse.  | 
    
	
	 This cigarette lighter outlet seems to be quite decent for the price. They came 2 to a pack, and the other will be used for another project.  | 
  
| 
	
	 The digital thermostat does have a built-in 10A board mounted relay. You could use that, but it's a wear item, especially with current flowing as it switches on/off. I used a Bosch style 12V relay to do the majority of the work. These came with a wire harness, simplifying the hook-up. Also makes them easy to swap out if it dies a few years later.  | 
    
	 The digital thermostat does have a built-in LED that illuminates when the relay is engaged. But it's red, just like the display. From a distance, it's hard to see if the compressor is running. I added a blue LED, and it's easy to see when it's running now. I bought a bag of LED holders, some blue LEDs, and used a load resistor to drop the LED operating current to ~17mA.  | 
  
| 
	
	 This switch is also optional. I bought a few DPDT switches to give the option of turning the controller on/off, having the fridge controlled by the thermostat, or having the power to the fridge on constantly, using the fridge thermostat to control it, yet having the temperature still being measured/displayed.  | 
    I have a 3D printer at home.  I've included 
	the files if you have access to one, but you could mount these components in 
	any project case they'll fit. Here the file for the case, you'll need to print two of them. Here's the file for the front panel. Here's the file for the rear panel. And a blank panel if you wish to design your own layout. I've uploaded the files to ThingiVerse. It offers the option of having these parts printed for you.  | 
  
	
	![]() The power and temperature probe cables come out the back of the control box. This is also where the 12V cigarette lighter outlet was installed. The Engel fridge plugs in here.  | 
    
	
	![]() Last night, around 6:30 PM, I used the controller to operate the Engel fridge for 24+ hours. I had the temperature range set for 34F (off), and 36F (on). I used a Lascar Data Logger to measure the temps, sampling once a minute. The temps stayed within the set points nicely!  | 
  
	
	![]() This is the power consumed in Watt/Hours over the course of ~27 1/2 hours.  | 
    
	
	![]() This is the power in Amp/Hours over the course of ~27 1/2 hours.  | 
  
	
	![]() I had the thermostat temperature sensor hanging in the middle, about half way down into the fridge. The Lascar data logger was on the floor, facing up (sensor pointing up).  | 
    Here's the data if you're as nerdy as me. Test Summary - PDF Test Data - CSV File I'm very pleased with the outcome of this project. It was fairly simple to build, not very expensive, and works incredibly well!  | 
  

The blue LED is illuminated, indicating the fridge compressor is running.
| 
     Last Updated January 12, 2022 All rights reserved.  |